场效应管缓冲区偏差计算器

Equations:
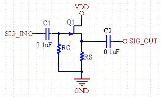
IDS=
IDSS(1-VGS/Vp)2
RS= VRS/IDS
VGS 称为门极-源极间遮断电压或者截止电压,用VGS (off)示。n沟道JFET的情况则VGS (off) 值带有负的符号,测量实际的JFET对应ID =0的VGS 因为很困难,在放大器使用的小信号JFET时,将达到ID =0.1-10μA 的VGS 定义为VGS (off) 的情况多些

Equations:
IDS=
IDSS(1-VGS/Vp)2
RS= VRS/IDS
VGS 称为门极-源极间遮断电压或者截止电压,用VGS (off)示。n沟道JFET的情况则VGS (off) 值带有负的符号,测量实际的JFET对应ID =0的VGS 因为很困难,在放大器使用的小信号JFET时,将达到ID =0.1-10μA 的VGS 定义为VGS (off) 的情况多些